Phát hiện tế bào gốc thần kinh bên ngoài não và tủy sống: khám phá mở ra con đường mới cho y học tái tạo
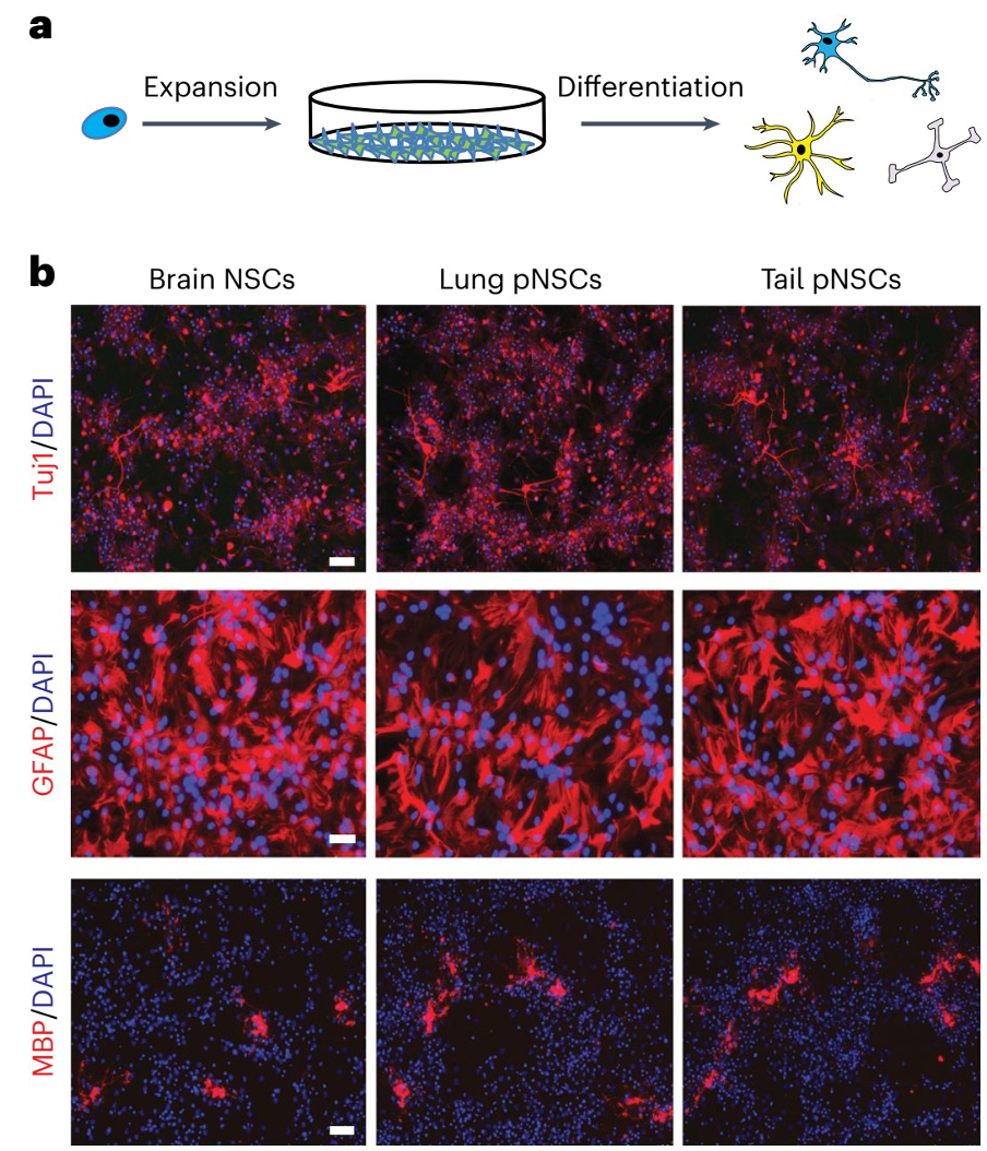
Trước đây, chúng ta được biết rằng tế bào gốc thần kinh (neural stem cell – NSC) ở động vật có vú chỉ tồn tại trong hệ thần kinh trung ương (não, tủy sống). Trong một nghiên cứu mới đăng trên tạp chí Nature Cell Biology, các nhà khoa học đã chứng minh rằng NSC ngoại vi (peripheral NSC – pNSC) đã tồn tại và có thể phân lập được từ chi của phôi chuột, phổi, đuôi và hạch rễ lưng của chuột trưởng thành. Những tế bào này có các đặc điểm hình thái, khả năng tự đổi mới và biệt hóa, đặc điểm phiên mã và di truyền ngoại gen tương tự như NSC của não. Hơn nữa, nhiều pNSC di chuyển ra khỏi ống thần kinh có thể biệt hóa thành các tế bào thần kinh trưởng thành và biệt hóa giới hạn thành tế bào thần kinh đệm trong quá trình phát triển phôi cũng như sau sinh. Ngoài ra, pNSC có thể tăng sinh trong thời gian dài, trong khi NSC ở não có khả năng tự đổi mới khá hạn chế.
.png)
Việc phát hiện ra tế bào gốc thần kinh ở ngoài phạm vi não và tủy sống không chỉ cung cấp những hiểu biết mới về sự phát triển của hệ thần kinh động vật có vú, mà có ý nghĩa rất quan trọng trong y học tái tạo. Chúng có khả năng được nuôi cấy, tăng sinh số lượng lớn trong phòng thí nghiệm để có thể cung cấp nguồn tế bào gốc thần kinh dễ tiếp cận để sử dụng trong trị liệu, trong khi việc phân lập từ các cơ quan ngoại vi là cách tiếp cận khả thi và được ủng hộ hơn so với việc phân lập từ não. Khả năng khai thác pNSC có thể có ý nghĩa sâu rộng đối với việc điều trị các bệnh thoái hóa thần kinh và các chiến lược sửa chữa tế bào thần kinh, như Alzheimer, Parkinson, chấn thương tủy sống,… Các nghiên cứu trong tương lai sẽ hướng đến việc xác định sự tồn tại của tế bào gốc thần kinh ngoại biên ở người và khám phá toàn bộ tiềm năng điều trị của chúng.
TÀI LIỆU THAM KHẢO
Han D., et al. (2025). Multipotent neural stem cells originating from neuroepithelium exist outside the mouse central nervous system. Nature Cell Biology (2025). DOI: https://doi.org/10.1038/s41556-025-01641-w.